Entrar en Fallout por primera vez es como abrir la puerta del refugio sin haber leído el manual de Vault-Tec: emocionante, intimidante y con muchas posibilidades de acabar corriendo en dirección contraria. Con la serie despertando el interés de muchísima gente y varios juegos disponibles, la gran pregunta es siempre la misma: ¿por dónde empiezo?
En Chicas Gamers os hemos preparado esta guía clara, ordenada y sin spoilers, pensada para quienes llegan nuevos al Yermo, ya sea por curiosidad, por recomendación… o porque la serie les ha dejado con ganas de más. Aquí no hay respuestas incorrectas, solo caminos distintos. Ponte el Pip-Boy, ajusta la radio y vamos paso a paso.
Contenidos
ToggleCómo sobrevivir cuando el mundo ya se ha ido al carajo
Enhorabuena, morador del refugio. De verdad. Porque decidir abrir la puerta de Vault-Tec y salir ahí fuera no es cualquier cosa. Dejar atrás la seguridad del refugio para enfrentarte a lo desconocido es una de esas decisiones que se te quedan grabadas para siempre… normalmente acompañadas de radiación, bichos raros y alguna que otra mala elección.
Eso es Fallout: cada aventura te lanza a un Estados Unidos posnuclear, moldeado por la época, la región y las cicatrices que dejó la Gran Guerra. Un mundo donde ya no hay comodidades, pero sí historias, dilemas y desafíos que empiezan justo cuando te atreves a dar el primer paso fuera del refugio.
La gracia de Fallout es que no hay una sola forma de jugarlo. Puedes reconstruir Appalachia junto a otros jugadores, perderte explorando las ruinas y comunidades de una Boston devastada por las bombas, o convertirte en el supervisor de un refugio subterráneo intentando que todo funcione… más o menos.
Esta guía está pensada para quienes quieren dar sus primeros pasos en el universo Fallout y no saben muy bien por dónde empezar. ¿Te apetece un juego de supervivencia multijugador? ¿Una aventura en solitario cargada de historias y decisiones? ¿O prefieres gestionar un refugio y ver cómo el caos se organiza (o no) bajo tierra? La decisión, como casi todo en Fallout, está en tus manos, morador.
Antes de lanzarte al Yermo a lo loco
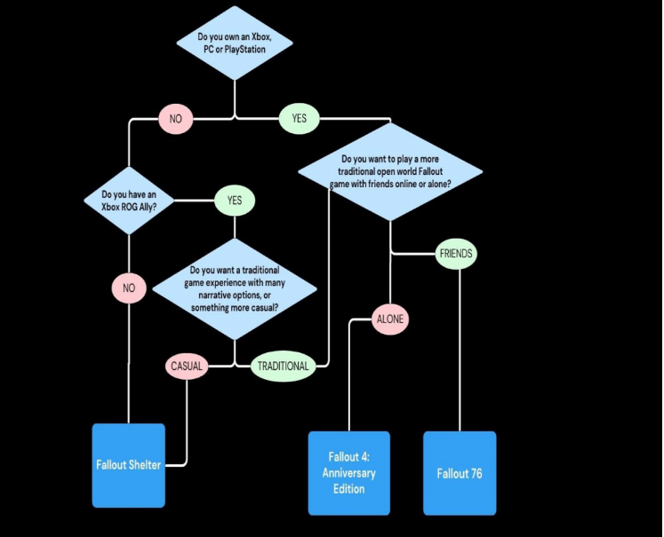
No todos los Fallout se juegan igual, y eso es justo lo bonito del asunto. Aquí no hay una única puerta de entrada correcta, sino varias, dependiendo de cómo te guste jugar y de lo que te apetezca ahora mismo. ¿Eres más de partidas cortas desde el móvil? ¿Te apetece perderte en un mundo abierto compartido con otros jugadores? ¿O prefieres una aventura en solitario, con una historia clara, principio, nudo y final, para saborearla a tu ritmo?
En el universo Fallout hay sitio para todo eso y más. Por eso, antes de ponerte el mono del refugio y salir ahí fuera, lo mejor es pararse un segundo y elegir bien el camino.
Para ponértelo fácil, a continuación te dejamos un diagrama visual que te ayudará a dar con el Fallout que mejor encaja contigo. No es un examen ni un test definitivo, solo una brújula para no empezar el viaje con el pie cambiado.
Porque en el Yermo, improvisar está bien… pero elegir bien desde el principio se agradece.
Appalachia te llama (Y no trae tutorial suave) – Fallout 76
Fallout 76 es la precuela de la saga Fallout. Su historia se sitúa apenas 25 años después de la Gran Guerra, mucho antes de los acontecimientos de la serie de televisión y del resto de juegos. El mundo aún está roto, pero no del todo perdido… o eso te dicen. Todo empieza el Día de la Recuperación, cuando abandonas el calor (relativo) del Refugio 76 junto a otros moradores con una misión tan ambiciosa como ingenua: reconstruir el país. Spoiler: no va a ser fácil.
Ahí fuera te espera Appalachia, una región tan hermosa como letal. Un lugar donde la naturaleza ha reclamado lo que era suyo, donde las criaturas mutantes no preguntan y donde cada paso adelante es una mezcla de esperanza y peligro. Aquí no estás solo: te unirás a otros moradores del refugio para intentar devolverle algo de orden a la sociedad, enfrentarte a amenazas monstruosas y desenterrar los secretos que esta tierra ha decidido esconder.
Fallout 76 no te lleva de la mano. Te lanza al Yermo y te dice: “Vale, ahora apáñatelas”.
Y ahí empieza lo bueno.
Cómo no salir del Refugio 76 en modo “pollo sin cabeza” – Consejos para tus primeros pasos
En Fallout 76 las posibilidades se multiplican en cuanto cruzas la puerta del Refugio 76. Appalachia es enorme, peligrosa y tentadora, así que conviene empezar con buen pie. Estos consejos básicos te ayudarán a que los primeros pasos no se conviertan en una sucesión de muertes absurdas (que alguna caerá, no nos engañemos).
- Mira alrededor: Puede que haya amigos esperándote. Justo al final de las escaleras, cerca de la salida del Refugio 76, suele haber una caja de donativos con objetos dejados por otros jugadores. Los veteranos acostumbran a dejar armas, armaduras, planos de creación, estimulantes, agua purificada y otros básicos pensados para echar una mano a los recién llegados. No tengas vergüenza: cógelo todo, porque al principio cada bala y cada sorbo cuentan.
- Saquea sin remordimientos: En Appalachia casi todo sirve. La mayoría de los objetos pueden desguazarse para conseguir materiales o recetas, y esos componentes serán clave para fabricar y mejorar tu equipo. Date una buena vuelta, rebusca y guarda. Aquí la chatarra no es basura, es supervivencia.
- Monta tu primer C.A.M.P. cuanto antes Establecer una base es fundamental. El campamento McClintock es un buen lugar para empezar: hay recursos accesibles y las unidades de Sr. Agallas que vigilan la zona ayudan a mantener las cosas relativamente bajo control. Tener un punto seguro al que volver marca la diferencia.
- Únete a equipos públicos y lánzate a los eventos Sí, morirás. Probablemente más de una vez. Pero participar en eventos públicos es una de las formas más rápidas y divertidas de ganar experiencia, conseguir equipo útil y familiarizarte con las mecánicas del juego. Además, hacerlo en equipo siempre hace el caos un poco más llevadero.
El camino bueno para entender qué narices está pasando – Misiones destacadas
En Fallout 76 es fácil perderse si empiezas a vagar sin rumbo. Por eso, estas misiones funcionan como hilos conductores: te enseñan a sobrevivir, te presentan a sus habitantes y te ayudan a entender qué tipo de mundo es Appalachia… y qué espera de ti.
- “Día de la Recuperación” Es la misión perfecta para empezar. Los primeros pasos fuera del Refugio 76 marcan el tono de todo lo que viene después. Aquí aprendes los sistemas básicos de supervivencia y te introduces en la narrativa de Appalachia. Las holocintas del Pip-Boy no solo te guían, también te cuentan la historia de un mundo que intenta ponerse en pie.
- “Almas rebeldes” Esta misión te presenta a los primeros colonos de Appalachia. Conocerás a la Duquesa en el Wayward, un bar que funciona como primer centro de misiones y punto de encuentro. Entre tesoros robados, bandas rivales y decisiones incómodas, empezarás a entender cómo se reconstruye una frontera… o cómo vuelve a romperse.
- “Los Protectores” Una excelente introducción a las expediciones y a este tipo de contenido. A través de misiones de tutorial como “La sed es lo primero”, sigues el rastro de los Protectores, voluntarios que intentaron mantener el orden cuando Appalachia más lo necesitaba. Ideal para conocer el mapa y sus estaciones mientras aprendes jugando.
- “Estados Libres” Aquí el juego baja el ritmo y sube el tono. Esta misión te acerca al legado de los Estados Libres, un grupo de supervivientes que decidió aislarse en lugar de colaborar con otras facciones. Holocintas, pistas ambientales y una sensación constante de desconfianza te acompañan en un viaje marcado por la independencia… y por preguntas incómodas sobre el futuro de la sociedad.
- “Una invitación inesperada” Una llamada misteriosa te lleva hasta las profundidades selladas del Refugio 63. Allí descubrirás una comunidad secreta que ha sobrevivido bajo Appalachia. Confianza, engaños y planes ocultos se entrelazan en una historia que redefine lo que significa vivir dentro —y fuera— de un refugio.
- “Te damos la bienvenida al barrio” Esta misión introduce a una de las facciones más emblemáticas de la saga: la Hermandad del Acero. Una transmisión de radio te conduce hasta el antiguo observatorio ATLAS, su nueva base de operaciones. Su objetivo es claro: recuperar su presencia en Appalachia y ayudar a los ciudadanos. La pregunta es si estás dispuesto a apoyar sus ideales… o a cuestionarlos.
Sitios que gritan “esto es Fallout” (Y algún trauma bonito) – Lugares de interés
Appalachia no solo se recorre, se recuerda. Estos lugares no están aquí solo para saquearlos: cuentan historias, conectan con la serie y refuerzan esa sensación constante de que el Yermo nunca es un simple decorado.
- Highway Town Una ciudad levantada sobre las ruinas de la Ruta 35 cuya neutralidad pende de un hilo. Aquí puedes conseguir agua limpia y conocer al necrófago de la serie, con la voz de Walton Goggins en la versión original. El bar Last Resort funciona como lugar de encuentro y base de operaciones para sus encargos de cazarrecompensas. Si te suena a Diamond City en Fallout 4 o a ciudades vertedero como Philly en la primera temporada de la serie, no es casualidad.
- Minigolf Dinky el Dinosaurio Lo que antes fue un simpático minigolf jurásico de nueve hoyos es ahora un lugar plagado de criaturas peligrosas y gente con muy malas intenciones. Las figuras de dinosaurios —tricerátops, tiranosaurios y compañía— evocan esos escenarios tan Fallout que mezclan lo absurdo con lo inquietante, recordando al icónico edificio de Dinky el Dinosaurio en Fallout: New Vegas.
- Reino del Óxido El antiguo núcleo industrial de Ohio pasó a llamarse Burning Springs tras el desastre químico de Abraxodyne. En el centro de la zona se alza la arena del Rey del Óxido, cubierta por una enorme cúpula y rodeada de desguaces y patios ferroviarios. Aquí manda la ley del más fuerte, bajo el control de un ejército violento que recuerda a las facciones saqueadoras de Fallout: New Vegas… y a lo que vemos en la segunda temporada de la serie.
- Athens Inspirada en un lugar real, Athens es ahora una ciudad fantasma tras el desastre. Los pocos supervivientes se han convertido en necrófagos y son rechazados por los habitantes de Burning Springs. Su atmósfera recuerda a otras ciudades abandonadas de Fallout: New Vegas y a la devastada Ashton de La Divisoria, con un espíritu muy cercano al mostrado en la segunda temporada de la serie.
- Super-Duper Mart Un clásico del universo Fallout. Este supermercado abandonado sirve de escondite para objetivos de cazarrecompensas y carroñeros. Si viste la primera temporada de la serie, recordarás que el necrófago intentó vender a Lucy a traficantes de órganos aquí dentro. Una prueba más de que en el Yermo ningún sitio es seguro, ni siquiera donde antes se compraba comida en oferta.
- Servoarmadura Más que un objeto, un símbolo. La servoarmadura es clave para sobrevivir en los entornos más hostiles de Fallout 76 y del resto de la saga, ofreciendo gran protección y opciones de personalización. La serie la reproduce con una fidelidad impecable, y la lucha de Maximus por hacerse con una refleja perfectamente su importancia como emblema de poder, estatus y supervivencia en el Yermo.
